学校新闻
学校第八届大学生创新创业大赛圆满落幕
日期:2025年05月22日     作者:王宇阳、黄灿    来源: 招生与就业创业指导处    点击数:

(本网讯 王宇阳、黄灿)为加强拔尖创新人才自主培养,培育新质生产力发展新动能,助力国家科技创新和教育强国建设,5月21日,学校第八届大学生创新创业大赛在西校区文博馆学术报告厅成功举行。大赛以“创新引领未来,创业成就梦想”为主题,充分展现了湖职学子锐意进取、勇攀高峰的创新创业精神。学校党委委员、副校长梅重出席活动并致辞,7位资深创新创业专家担任评委,300余名师生共同观摩了这场青春与智慧的盛会。

梅重在致辞中强调,当前全球科技革命和产业变革加速演进,新质生产力已成为推动高质量发展的核心引擎。作为新时代青年,同学们既是科技创新的生力军,更是塑造未来新质生产力的关键力量。他勉励同学们:一要以创新为魂,勇攀科技高峰;二要以实践为基,锤炼过硬本领;三要以担当为责,服务“国之大者”,书写“强国有我”的青春答卷。

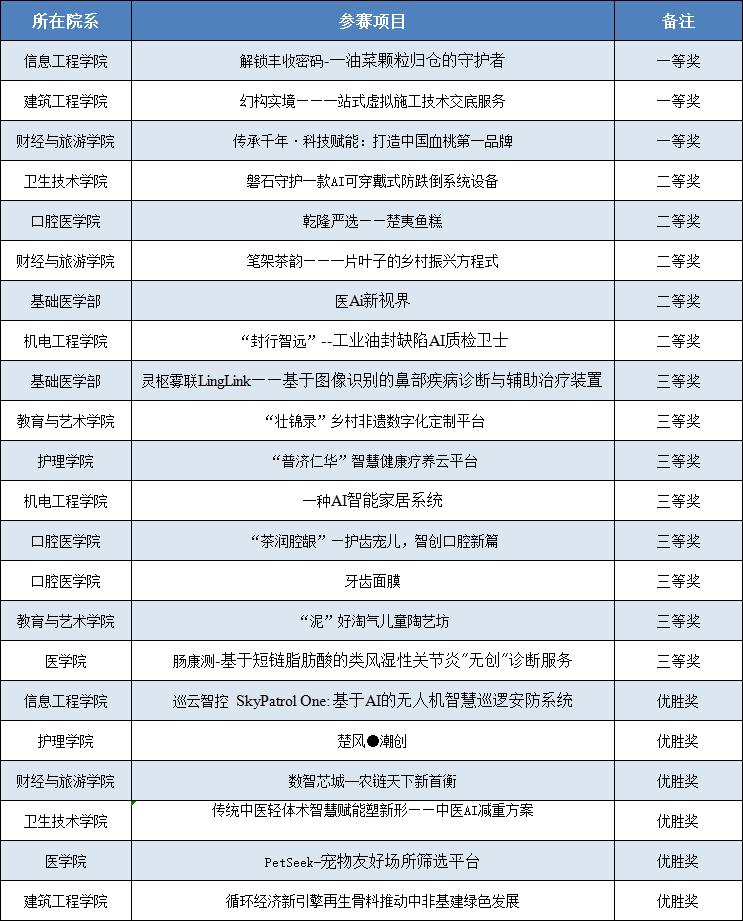
自大赛启动以来,各教学院积极响应,深入挖掘优质创新创业项目,共推选出22个优秀项目晋级决赛。决赛采用“路演+答辩”的形式,参赛团队围绕项目创新性、市场前景、社会价值等方面进行精彩展示。经过激烈角逐,共产生一等奖3个,二等奖5个,三等奖8个,优胜奖6个。

本次大赛作为落实习近平总书记给中国国际大学生创新大赛参赛学生代表重要回信精神的具体实践,充分体现了学校“以赛促教、以赛促学、以赛促创”的育人理念,集中展示了学校创新创业成果。下一步,学校将精心培育、认真遴选优秀项目参加中国国际大学生创新大赛(2025)湖北省复赛,推动更多湖职智慧走向更高舞台,为新质生产力发展注入青春动能!

(审核:赵联福)